深入理解CAS & Atomic原子操作类详解
# 1.CAS介绍
# 什么是 CAS
CAS(Compare And Swap,比较与交换),是非阻塞同步的实现原理,它是CPU硬件层面的一种指令,从CPU层面能保证"比较与交换"两个操作的原子性。CAS指令操作包括三个参数:内存值(内存地址值)V、预期值E、新值N,当CAS指令执行时,当且仅当预期值E和内存值V相同时,才更新内存值为N,否则就不执行更新,无论更新与否都会返回否会返回旧的内存值V,上述的处理过程是一个原子操作。
用Java代码等效实现一下CAS的执行过程:
public class CASDemo {
// 内存中当前的值
private volatile int ramAddress;
/**
* @param expectedValue 期望值
* @return newValue 更新的值
**/
public synchronized int compareAndSwap(int expectedValue, int newValue) {
//TODO 模拟直接从内存地址读取到内存中的值
int oldRamAddress = accessMemory(ramAddress);
//内存中的值和期望的值进行比较
if (oldRamAddress == expectedValue) {
ramAddress = newValue;
}
return oldRamAddress;
}
private int accessMemory(int ramAddress) {
//TODO 模拟直接从内存地址读取到内存中的值
return ramAddress;
}
}
2
3
4
5
6
7
8
9
10
11
12
13
14
15
16
17
18
19
20
21
22
23
24
25
以上伪代码描述了一个由比较和赋值两阶段组成的复合操作,CAS 可以看作是它们合并后的整体——一个不可分割的原子操作,并且其原子性是直接在硬件层面得到保障的。
CAS是一种无锁算法,在不使用锁(没有线程被阻塞)的情况下实现多线程之间的变量同步。CAS可以看做是乐观锁(对比数据库的悲观、乐观锁)的一种实现方式,Java原子类中的递增操作就通过CAS自旋实现的。
# CAS使用
在 Java 中,CAS 操作是由 Unsafe 类提供支持的,该类定义了三种针对不同类型变量的 CAS 操作,如图

它们都是 native 方法,由 Java 虚拟机提供具体实现,这意味着不同的 Java 虚拟机对它们的实现可能会略有不同。
Unsafe是位于sun.misc包下的一个类,主要提供一些用于执行低级别、不安全操作的方法,如直接访问系统内存资源、自主管理内存资源等,这些方法在提升Java运行效率、增强Java语言底层资源操作能力方面起到了很大的作用。但由于Unsafe类使Java语言拥有了类似C语言指针一样操作内存空间的能力,这无疑也增加了程序发生相关指针问题的风险。在程序中过度、不正确使用Unsafe类会使得程序出错的概率变大,使得Java这种安全的语言变得不再“安全”,因此对Unsafe的使用一定要慎重。
以 compareAndSwapInt 为例,Unsafe 的 compareAndSwapInt 方法接收 4 个参数,分别是:对象实例、内存偏移量、字段期望值、字段新值。该方法会针对指定对象实例中的相应偏移量的字段执行 CAS 操作。
# CAS应用场景
CAS在java.util.concurrent.atomic相关类、Java AQS、CurrentHashMap等实现上有非常广泛的应用。如下图所示,AtomicInteger的实现中,静态字段valueOffset即为字段value的内存偏移地址,valueOffset的值在AtomicInteger初始化时,在静态代码块中通过Unsafe的objectFieldOffset方法获取。在AtomicInteger中提供的线程安全方法中,通过字段valueOffset的值可以定位到AtomicInteger对象中value的内存地址,从而可以根据CAS实现对value字段的原子操作。

下图为某个AtomicInteger对象自增操作前后的内存示意图,对象的基地址baseAddress=“0x110000”,通过baseAddress+valueOffset得到value的内存地址valueAddress=“0x11000c”;然后通过CAS进行原子性的更新操作,成功则返回,否则继续重试,直到更新成功为止。
# CAS缺陷
CAS 虽然高效地解决了原子操作,但是还是存在一些缺陷的,主要表现在三个方面:
- 自旋 CAS 长时间不成功,则会给 CPU 带来非常大的开销
- 只能保证一个共享变量原子操作
- ABA 问题
# ABA问题及其解决方案
CAS算法实现一个重要前提需要取出内存中某时刻的数据,而在下时刻比较并替换,那么在这个时间差类会导致数据的变化。
# 什么是ABA问题
当有多个线程对一个原子类进行操作的时候,某个线程在短时间内将原子类的值A修改为B,又马上将其修改为A,此时其他线程不感知,还是会修改成功。

# ABA问题的解决方案
数据库有个锁称为乐观锁,是一种基于数据版本实现数据同步的机制,每次修改一次数据,版本就会进行累加。
同样,Java也提供了相应的原子引用类AtomicStampedReference

reference即我们实际存储的变量,stamp是版本,每次修改可以通过+1保证版本唯一性。这样就可以保证每次修改后的版本也会往上递增。
补充:AtomicMarkableReference可以理解为上面AtomicStampedReference的简化版,就是不关心修改过几次,仅仅关心是否修改过。因此变量mark是boolean类型,仅记录值是否有过修改。
# 2.Atomic原子操作类介绍
在并发编程中很容易出现并发安全的问题,有一个很简单的例子就是多线程更新变量i=1,比如多个线程执行i++操作,就有可能获取不到正确的值,而这个问题,最常用的方法是通过Synchronized进行控制来达到线程安全的目的。但是由于synchronized是采用的是悲观锁策略,并不是特别高效的一种解决方案。实际上,在J.U.C下的atomic包提供了一系列的操作简单,性能高效,并能保证线程安全的类去更新基本类型变量,数组元素,引用类型以及更新对象中的字段类型。atomic包下的这些类都是采用的是乐观锁策略去原子更新数据,在java中则是使用CAS操作具体实现。
在java.util.concurrent.atomic包里提供了一组原子操作类:
**基本类型:**AtomicInteger、AtomicLong、AtomicBoolean;
**引用类型:**AtomicReference、AtomicStampedRerence、AtomicMarkableReference;
**数组类型:**AtomicIntegerArray、AtomicLongArray、AtomicReferenceArray
对象属性原子修改器:AtomicIntegerFieldUpdater、AtomicLongFieldUpdater、AtomicReferenceFieldUpdater
原子类型累加器(jdk1.8增加的类):DoubleAccumulator、DoubleAdder、LongAccumulator、LongAdder、Striped64
对于AtomicIntegerFieldUpdater 的使用稍微有一些限制和约束,约束如下:
(1)字段必须是volatile类型的,在线程之间共享变量时保证立即可见.eg:volatile int value = 3
(2)字段的描述类型(修饰符public/protected/default/private)与调用者与操作对象字段的关系一致。也就是说调用者能够直接操作对象字段,那么就可以反射进行原子操作。但是对于父类的字段,子类是不能直接操作的,尽管子类可以访问父类的字段。
(3)只能是实例变量,不能是类变量,也就是说不能加static关键字。
(4)只能是可修改变量,不能使final变量,因为final的语义就是不可修改。实际上final的语义和volatile是有冲突的,这两个关键字不能同时存在。
(5)对于AtomicIntegerFieldUpdater和AtomicLongFieldUpdater只能修改int/long类型的字段,不能修改其包装类型(Integer/Long)。如果要修改包装类型就需要使用AtomicReferenceFieldUpdater。
# LongAdder/DoubleAdder详解
AtomicLong是利用了底层的CAS操作来提供并发性的,比如addAndGet方法:


上述方法调用了Unsafe类的getAndAddLong方法,该方法内部是个native方法,它的逻辑是采用自旋的方式不断更新目标值,直到更新成功。
在并发量较低的环境下,线程冲突的概率比较小,自旋的次数不会很多。但是,高并发环境下,N个线程同时进行自旋操作,会出现大量失败并不断自旋的情况,此时AtomicLong的自旋会成为瓶颈。
这就是LongAdder引入的初衷——解决高并发环境下AtomicInteger,AtomicLong的自旋瓶颈问题。
# 性能测试
public class LongAdderTest {
public static void main(String[] args) {
testAtomicLongVSLongAdder(10, 10000);
System.out.println("==================");
testAtomicLongVSLongAdder(10, 200000);
System.out.println("==================");
testAtomicLongVSLongAdder(100, 200000);
}
static void testAtomicLongVSLongAdder(final int threadCount, final int times) {
try {
long start = System.currentTimeMillis();
testLongAdder(threadCount, times);
long end = System.currentTimeMillis() - start;
System.out.println("条件>>>>>>线程数:" + threadCount + ", 单线程操作计数" + times);
System.out.println("结果>>>>>>LongAdder方式增加计数" + (threadCount * times) + "次,共计耗时:" + end);
long start2 = System.currentTimeMillis();
testAtomicLong(threadCount, times);
long end2 = System.currentTimeMillis() - start2;
System.out.println("条件>>>>>>线程数:" + threadCount + ", 单线程操作计数" + times);
System.out.println("结果>>>>>>AtomicLong方式增加计数" + (threadCount * times) + "次,共计耗时:" + end2);
} catch (InterruptedException e) {
e.printStackTrace();
}
}
static void testAtomicLong(final int threadCount, final int times) throws InterruptedException {
CountDownLatch countDownLatch = new CountDownLatch(threadCount);
AtomicLong atomicLong = new AtomicLong();
for (int i = 0; i < threadCount; i++) {
new Thread(new Runnable() {
@Override
public void run() {
for (int j = 0; j < times; j++) {
atomicLong.incrementAndGet();
}
countDownLatch.countDown();
}
}, "my-thread" + i).start();
}
countDownLatch.await();
}
static void testLongAdder(final int threadCount, final int times) throws InterruptedException {
CountDownLatch countDownLatch = new CountDownLatch(threadCount);
LongAdder longAdder = new LongAdder();
for (int i = 0; i < threadCount; i++) {
new Thread(new Runnable() {
@Override
public void run() {
for (int j = 0; j < times; j++) {
longAdder.add(1);
}
countDownLatch.countDown();
}
}, "my-thread" + i).start();
}
countDownLatch.await();
}
}
2
3
4
5
6
7
8
9
10
11
12
13
14
15
16
17
18
19
20
21
22
23
24
25
26
27
28
29
30
31
32
33
34
35
36
37
38
39
40
41
42
43
44
45
46
47
48
49
50
51
52
53
54
55
56
57
58
59
60
61
62
63
线程数越多,并发操作数越大,LongAdder的优势越明显

低并发、一般的业务场景下AtomicLong是足够了。如果并发量很多,存在大量写多读少的情况,那LongAdder可能更合适。
# LongAdder原理
# 设计思路
AtomicLong中有个内部变量value保存着实际的long值,所有的操作都是针对该变量进行。也就是说,高并发环境下,value变量其实是一个热点,也就是N个线程竞争一个热点。LongAdder的基本思路就是分散热点,将value值分散到一个数组中,不同线程会命中到数组的不同槽中,各个线程只对自己槽中的那个值进行CAS操作,这样热点就被分散了,冲突的概率就小很多。如果要获取真正的long值,只要将各个槽中的变量值累加返回。

# LongAdder的内部结构
LongAdder内部有一个base变量,一个Cell[]数组:
base变量:非竞态条件下,直接累加到该变量上
Cell[]数组:竞态条件下,累加个各个线程自己的槽Cell[i]中
# LongAdder#add方法
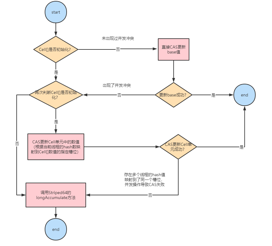
LongAdder#add方法的逻辑如下图:

只有从未出现过并发冲突的时候,base基数才会使用到,一旦出现了并发冲突,之后所有的操作都只针对Cell[]数组中的单元Cell。
如果Cell[]数组未初始化,会调用父类的longAccumelate去初始化Cell[],如果Cell[]已经初始化但是冲突发生在Cell单元内,则也调用父类的longAccumelate,此时可能就需要对Cell[]扩容了。
这也是LongAdder设计的精妙之处:尽量减少热点冲突,不到最后万不得已,尽量将CAS操作延迟。